网站首页
学校概况
学校简介
办学目标
领导班子
规章制度
名师风采
美丽校园
新闻中心
校务公开
月周工作
年度工作
规章制度
政策法规
重大事项
收费公示
课程设置
每周菜谱
德育天地
计划总结
组织制度
升旗仪式
主题教育
雏鹰展翅
队伍培训
家长学校
养成教育
德育科研
体卫艺
做个有道德的人
三结合教育
教学研究
课程设置
学科教研
评优观摩
学生活动
计划总结
常规管理
上级通知
每周会课
外出一览
校本课程
网站首页
学校概况
学校简介
办学目标
领导班子
规章制度
名师风采
美丽校园
新闻中心
校务公开
月周工作
年度工作
规章制度
政策法规
重大事项
收费公示
课程设置
每周菜谱
德育天地
计划总结
组织制度
升旗仪式
主题教育
雏鹰展翅
队伍培训
家长学校
养成教育
德育科研
体卫艺
做个有道德的人
三结合教育
教学研究
课程设置
学科教研
评优观摩
学生活动
计划总结
常规管理
上级通知
每周会课
外出一览
校本课程
当前位置:
网站首页
->
校本科研
->
在研课题
->
12社会组织协同下“4+x”“小主人”自主管理模式的构建研究
->
研讨活动
->
正文
校本科研
计划总结
科研制度
活动组织
理论学习
学习资料
燃荻等学习活动
学习成果
在研课题
3基于真实情境的教学大任务差异化设计与实践研究
7推动学习效能提升的科学课堂实践研究
9农村小学语文“线上+线下”融合式阅读的实践研究
10高年段ADHD学生语文主动学习的家校社协同支持机制策略研究
11基于结构化思维的小学英语跨学科主题学习设计与实施研究
12社会组织协同下“4+x”“小主人”自主管理模式的构建研究
13陶行知“三力”思想下小学语文链接式拓展教学的实践研究
14指向核心素养的小学美术实践性学习的研究
15单元整体视域下小学高年级英语阶梯作业设计研究
16基于数智技术培养低年段学生几何直观能力的策略研究
已结课题
1促进小学生综合学习的活动支架构建研究
2推动学习效能提升的理趣课堂实践研究
生命价值引领下学生幸福成长育人课程的开发研究
3指向幸福力提升的社工进校园新型服务方式的研究
4图式理论视域下提升学生言语品质的阅读实践活动
5陶行知“三力”思想下小学语文链接式拓展教学的实践研究
6“双减”政策背景下小学英语分层作业设计研究
7指向语言运用的小学名著阅读任务群的设计与实施的研究
8社校协同构建“4+x”“小主人”服务模式研究
甲骨文在小学低年级识字教学中有效运用的研究
“双减”政策背景下低年级数学运算能力的策略研究
10“双减”背景下小学英语校本作业设计研究
“双减”政策背景下低年级数学创新作业的设计与实施研究
“双减”政策背景下中年级语文课堂学习单优化设计的研究
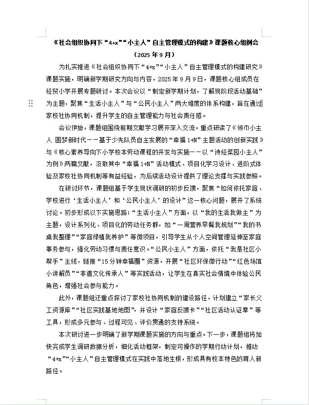
2025年9月课题例会
信息来源:
发布日期:2025-09-26